💡Guru Network
Marry BPMN and On-Chain Processes, utilizing CCIP to Blockchain Business Process Management

DexGuru is evolving its internal Developer Tooling into the Guru Enlightenment Network(GEN), driven by our need for Multi-Chain Orchestration for Guru solutions deployed across 18 blockchain networks. These products, which include the Guru Block Explorer and Data Warehouse, have been publicly operational since July 2023 and DeFi Trading Terminal since February 2021. Execution core of the Guru Developer Toolset is Flow Orchestrator, initially an internal tool for cross-product Blockchain Business Process Automation (BBPA), employing the BPMN(Business Process Management and Notation) standard [1] standard for defining process manifests.
Process definitions are deployed onto the Flow Orchestrator and can be instantiated from there. Alongside the BPMN[1] definition deployed on the Web2 Flow Orchestrator, a corresponding Factory Smart Contract (SC) representing the same process definition is deployed on-chain. This design facilitates the creation of Blockchain Business Process Management (BBPM) definitions.
From the very beginning we decided not to "reinvent the wheel" and extended traditional BPA engines to support BBPM. We have been evaluating popular open-source projects like Camunda Platform 7[2] and Flowable[3] for this purpose since November 2023. We chose to build on top of Camunda, also its Apache License 2.0 license allowed a public open source path for us. The Flow Orchestrator, in the form of the Camunda Web3 extension, was first released and utilized in production in December 2023. It has since been extensively used by the Guru team to orchestrate user flows and AI/business processes across our suite of B2B and retail products.
Our internal assessments show that this Developers Tooling Architecture significantly aids the Guru Team in rapid development and operational control. The Flow Orchestrator Framework[5] on GitHub includes BBPA Engine, Smart Contracts, Individual Agents, and GUI allowing us to quickly spin up new applications and integrations. This framework was also tested for external party integration when it was utilized by one of the teams at the ETHDenver 2024 Hackathon.

We plan to scale and decentralize this approach by productizing the Flow Orchestrator and Data Warehouse into what will be known as the Guru Enlightenment Network(GEN). Here are the main design decisions we’ve made:
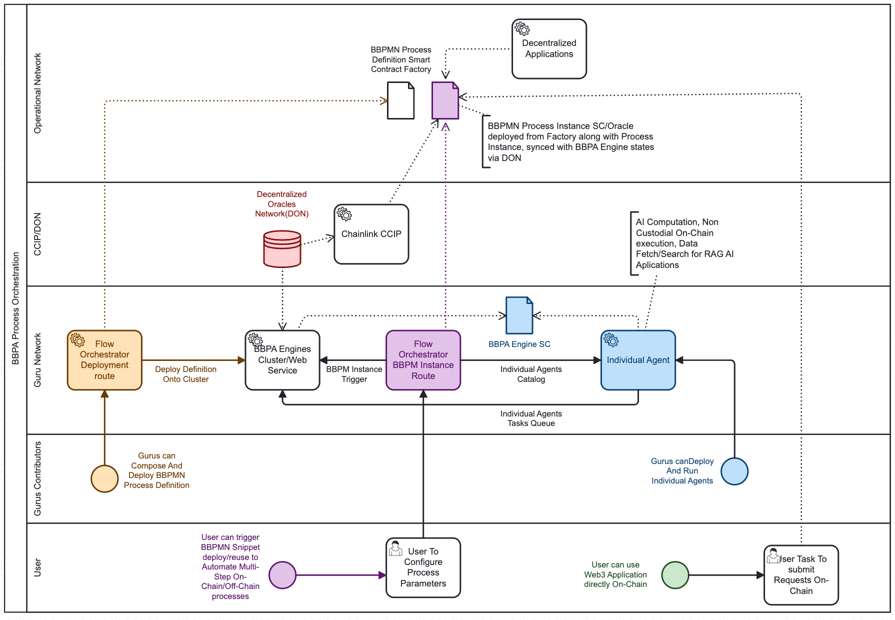
We envision a clustered environment of BBPA Engines with on-chain counterparts deployed as Engine SC and BBPM Process Definition Factory SC[5]. These Smart Contracts, deployed onto the Guru Network, synchronize the state across engines.
Expanding on these architectural considerations, we aim to utilize the Cross-Chain Interoperability Protocol (CCIP)[6] for orchestrating multi-chain activities, moving away from the centralized Flow Orchestrator model currently used internally by the Guru team. The operational architecture comprising the Flow Orchestrator, BBPA Engines, and the Guru Network functions as Oracles for DON (Decentralized Oracle Networks)[7].
CCIP allows for multi-chain messaging and value transfers(ERC-20), which can be utilized by Flow Orchestrator as a value transfer mechanism defined on task level in BBPM definitions.
This setup allows for multi-chain Operational Chain <-> CCIP[6] <-> DON(Guru exec) <-> BBPA Engines <-> Guru Network orchestration, with well known Oracle interfaces designed to act as a compute layer for dApps, either deployed on their operational chain or across multiple chains.
Those core design principles identify the foundation of Guru Enlightenment Network, Guru Community and Ecosystem growth.
Last updated