🗺️Q1&Q2 2024 Roadmap
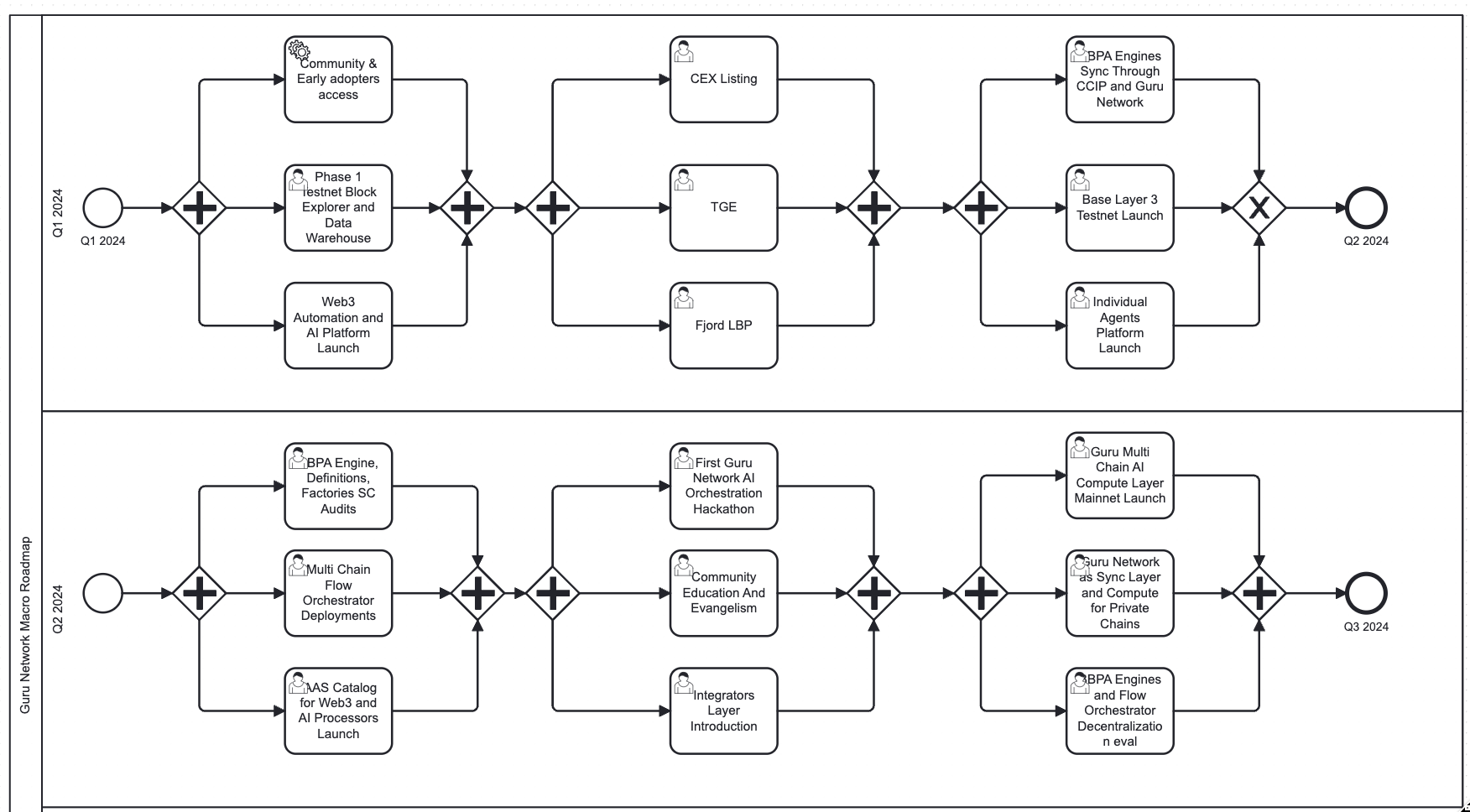
Guru Network Roadmap for Q1 & Q2 2024


Last updated
Guru Network Roadmap for Q1 & Q2 2024

Our commitment to the GURU Network goes beyond its architectural and economical design; it is also the foundation for the next evolution of our existing products. By running services using GURU Network as infrastructure, we demonstrate capabilities and refine functionality to ensure the platform meets the high standards users expect. This approach allows us to closely align our products' development with the emerging needs of the blockchain community, ensuring that our solutions remain at the cutting edge.

Last updated