⏯️Run the Indexer
How to run Guru Network Indexer
Quickstart

Prerequisites
Ensure you have the following installed:
Docker
Docker Compose
Step-by-Step Instructions
Prepare Environment Variables
Copy the
env.sample
file and rename it to.env
.Edit the
.env
file to set the following variables according to your needs:CHAIN_ID
: The ID of the blockchain network you are indexing.DATABASE
: The name of the database that will be created in ClickHouse.PROVIDER_URL
: The URL of your RPC provider, such as a public node, Infura, or a local node.
See Environment Variables
Start Indexing
Open your terminal and navigate to the directory containing your
docker-compose.yml
file.Run the command:
docker-compose up
This command will start indexing the Ethereum blockchain into ClickHouse.
Verify Database Content
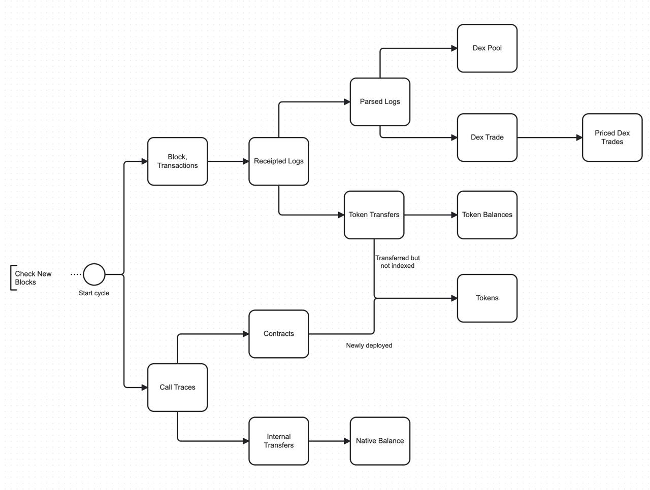
Once the indexing process begins, you can inspect the database to see the tables created for each entity type and a few service-related tables.
Running certain command
Install Ethereum ETL:
pip3 install -r requirements.txt
⚠️ If you want to use Clickhouse as a destination, make sure to apply migrations:
CLICKHOUSE_URL=clickhouse+http://default:@localhost:8123/ethereum alembic upgrade head
Export blocks and transactions (Schema, Reference):
ethereumetl export_blocks_and_transactions --start-block 0 --end-block 500000 \
--blocks-output blocks.csv --transactions-output transactions.csv \
--provider-uri https://mainnet.infura.io/v3/${INFURA_API_KEY}
Export ERC20 and ERC721 transfers (Schema, Reference):
ethereumetl export_token_transfers --start-block 0 --end-block 500000 \
--provider-uri file://$HOME/Library/Ethereum/geth.ipc --output token_transfers.csv
Export traces (Schema, Reference):
ethereumetl export_traces --start-block 0 --end-block 500000 \
--provider-uri file://$HOME/Library/Ethereum/parity.ipc --output traces.csv
Stream blocks, transactions, logs, token_transfers continually to console (Reference):
ethereumetl stream --start-block 500000 -e block,transaction,log,token_transfer --log-file log.txt \
--provider-uri https://mainnet.infura.io/v3/7aef3f0cd1f64408b163814b22cc643c
Find other commands here.
Supported export destinations here.
Linters/formatters
Install
pip install black ruff mypy
Run
all-at-once run and fix:
ruff check --fix . && black . && mypy .
Or one-by-one:
Check and auto-fix with:
ruff --fix .
Check typing:
mypy .
Auto-format all:
black .
Useful Links
Last updated